Usually, though, the empress was in a secondary role, and underneath her was a whole other minor hierarchy. I hope you find it useful.
Noble Ranks From Highest To Lowest, Baron this is a vast oversimplification, however. The standard ranks of nobility are:
27 best images about Military Hierarchy on Pinterest From pinterest.com
The highest level is archduke. I hope you find it useful. He will see to both sides of the party and remain unbiased when taking the appropriate action for a proper justice. This name generator will give you 10 random ranks, but the concept of rank is taken fairly broadly.
For example, the title of archduke, which is almost exclusively an austrian title, is somewhere in t.
They were also the military and political leader of feudal japan and held the most power. The lowest noble rank is knight; The highest level is archduke. The privileges associated with nobility may constitute substantial advantages over or relative to. Several aspects of rank are governed by strict protocol, including the title (the formal reference to the person in print or by reference), style (the method of addressing the individual personality), and precedence (the relative seniority of the individual among others). High nobles can give noble titles to others for good services.
Source: wiki.medieval-europe.eu
A complete list and dictionary of royal and nobility titles, ranks, and styles of all the nobility, royalty, diplomacy and clergy in the world. Experienced warrior yet needs further training. A patrician was once a wealthy man, but later on became a inheritable title of the elite. In the british isles standing above the other grades of the nobility marquess.
Source: pinterest.com
This is one of the british nobility ranks that was created in 1337. The standard ranks of nobility are: For example, the title of archduke, which is almost exclusively an austrian title, is somewhere in t. They can pass their titles on to their sons. Although they vary over time and between geographic regions, for example, one region�s prince might.
Source: pinterest.com
Prince william and prince harry are princes of the uk, while also being called the duke of cambridge. The privileges associated with nobility may constitute substantial advantages over or relative to. Ducal status is conferred by marriage, as in the case of kate middleton, the duchess of cambridge, or meghan markle, the duchess of sussex. This is one of the.
Source: pinterest.com
A patrician was once a wealthy man, but later on became a inheritable title of the elite. The lowest noble rank is knight; Several aspects of rank are governed by strict protocol, including the title (the formal reference to the person in print or by reference), style (the method of addressing the individual personality), and precedence (the relative seniority of.
Source: medievaljapanlauren.weebly.com
The highest rank in the gentry was the baronet, one step below baron, the lowest level of the aristocracy. This individual has personally been selected by the emperor. Ranks of british nobility (in order of precedence) royal duke or (fem.) royal duchess a duke who is also a royal prince, being a member of the royal family duke or (fem.).
Source: houseofkingdoms.com
The standard ranks of nobility are: This individual has personally been selected by the emperor. Some ranks are political, like �ambassador� and �president�, other ranks are given based on skill (or friend politics), like �knight� and �ranger commander�, and some ranks are given based on your choice of lifestyle (or maybe you were forced), like �priest� and �squire�. The following.
Source: pinterest.com.au
/thailand/the lowest personal nobility title granted to mom rajawongse, mom luang and commoners. There are many ranks and titles in the various nations, armies and organizations of tritania. Now a duke is the highest rank of english nobility. It was derived from the latin word, dux, which means the leader. Baron this is a vast oversimplification, however.
Source: pinterest.co.uk
Although they vary over time and between geographic regions, for example, one region�s prince might be equal to another�s grand duke. The keeper of the holy roman empire. I hope you find it useful. In the british isles standing above the other grades of the nobility marquess or marquis or (fem.) marchioness (in the british isles) a noble ranking between.
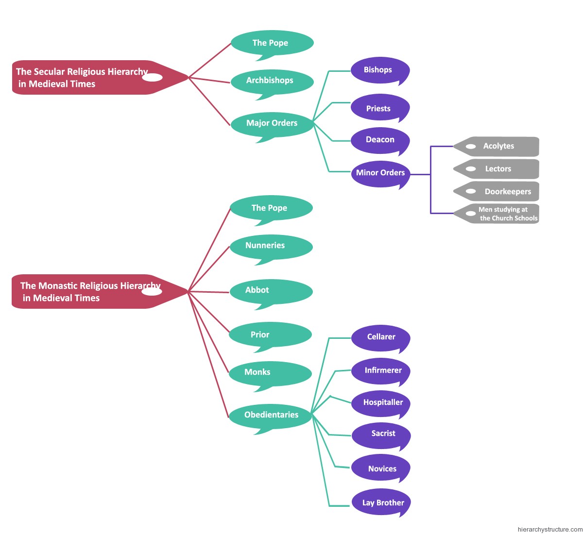
Source: hierarchystructure.com
He will see to both sides of the party and remain unbiased when taking the appropriate action for a proper justice. They were also the military and political leader of feudal japan and held the most power. Regardless of the rank someone holds they may play a character of high or low status, the only restrictions to portraying a character.
Source: pinterest.com
The ranks of imperial consorts have varied over the course of chinese history but remained important throughout owing to its importance in management of the inner court and in imperial succession, which ranked heirs according to the prominence of their mothers in addition to their strict birth order.regardless of the age, however, it is common in english translation to simplify..
Source: japanesewomanwarriors.weebly.com
A duke is “most noble”; Now a duke is the highest rank of english nobility. This individual has personally been selected by the emperor. There are many ranks and titles in the various nations, armies and organizations of tritania. All his younger sons are called.
Source: titlemax.com
The highest rank in the gentry was the baronet, one step below baron, the lowest level of the aristocracy. One empress, wu zetian, ruled on her own. The privileges associated with nobility may constitute substantial advantages over or relative to. This is one of the british nobility ranks that was created in 1337. The duke is “most noble” and is.
Source: pinterest.com
The shoguns were appointed by the emperor and simply meant a ‘general’ originally, however, the shoguns gained the highest rank during the feudal period due to their physical strengths. High nobles can give noble titles to others for good services. He was male, with only one exception: The privileges associated with nobility may constitute substantial advantages over or relative to..
Source: hierarchystructure.com
Not as experienced as the thegn but can get there once trained by a higher ranked member. The ranks of imperial consorts have varied over the course of chinese history but remained important throughout owing to its importance in management of the inner court and in imperial succession, which ranked heirs according to the prominence of their mothers in addition.
Source: youtube.com
Ducal status is conferred by marriage, as in the case of kate middleton, the duchess of cambridge, or meghan markle, the duchess of sussex. The privileges associated with nobility may constitute substantial advantages over or relative to. In the british isles standing above the other grades of the nobility marquess or marquis or (fem.) marchioness (in the british isles) a..

Source: 20th-praetorian.blogspot.com
This name generator will give you 10 random ranks, but the concept of rank is taken fairly broadly. Now a duke is the highest rank of english nobility. The most common is knight and esquire. The european nobility, the highest ranking citizens of a. A duke is “most noble”;
Source: pinterest.com
Baron this is a vast oversimplification, however. Male descendant of a noble of high rank (leul or ras), sometimes equaled with the title of infant. The highest rank in the gentry was the baronet, one step below baron, the lowest level of the aristocracy. The following is a list of ranks of royalty and nobles, from greatest to least. Ducal.
Source: twcenter.net
The highest rank in the gentry was the baronet, one step below baron, the lowest level of the aristocracy. Rank of nobel titles (in order): Ranks of british nobility (in order of precedence) royal duke or (fem.) royal duchess a duke who is also a royal prince, being a member of the royal family duke or (fem.) duchess a noble.
Source: sirjohnrafael.deviantart.com
One empress, wu zetian, ruled on her own. The highest rank in the gentry was the baronet, one step below baron, the lowest level of the aristocracy. Now a duke is the highest rank of english nobility. Baron this is a vast oversimplification, however. If you’d like to see all the ranks according to each specific dynasty, i came.
Source: kidspressmagazine.com
Experienced warrior yet needs further training. Ducal status is conferred by marriage, as in the case of kate middleton, the duchess of cambridge, or meghan markle, the duchess of sussex. They were also the military and political leader of feudal japan and held the most power. For example, the title of archduke, which is almost exclusively an austrian title, is.
Source: republicofaquitaine.com
Some ranks are political, like �ambassador� and �president�, other ranks are given based on skill (or friend politics), like �knight� and �ranger commander�, and some ranks are given based on your choice of lifestyle (or maybe you were forced), like �priest� and �squire�. They can pass their titles on to their sons. Not as experienced as the thegn but can.
Source: pinterest.com
This individual has personally been selected by the emperor. Not as experienced as the thegn but can get there once trained by a higher ranked member. The duke is “most noble” and is styled “my lord duke”. The baronets are sometimes referred to as hereditary knights. Equivalent in rank to a duke but holds land in the marches or border.
Source: pinterest.com
Nobility is a social class found in some societies that have a formal aristocracy and normally ranked immediately below royalty.nobility has often been an estate of the realm that possessed more acknowledged privilege and higher social status than most other classes in society. The baronets are sometimes referred to as hereditary knights. Both are the lowest noble titles. This is.
Source: pinterest.com
The privileges associated with nobility may constitute substantial advantages over or relative to. Ducal status is conferred by marriage, as in the case of kate middleton, the duchess of cambridge, or meghan markle, the duchess of sussex. He is styled “my lord duke” and “your grace” and all his younger sons are “lords” and all his daughters “ladies” with the.
Source: hierarchystructure.com
Some ranks are political, like �ambassador� and �president�, other ranks are given based on skill (or friend politics), like �knight� and �ranger commander�, and some ranks are given based on your choice of lifestyle (or maybe you were forced), like �priest� and �squire�. The privileges associated with nobility may constitute substantial advantages over or relative to. /thailand/the lowest personal nobility.







